保利西郊和煦(2024售楼处)首页网站|保利西郊和煦楼盘详情-户型-价格-容积率
扫描到手机,新闻随时看
扫一扫,用手机看文章
更加方便分享给朋友
松江轨交改善红盘!「保利西郊和煦」二期明日开盘!
预约咨询热线:400-960-1656☎, 加微咨询:139 1616 5691(加微,不要来电,备注楼盘名字)
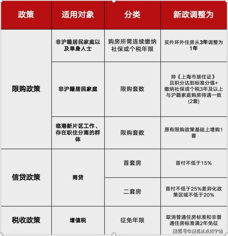
929 “沪七条” 重磅登场,限购松绑、交易税费减免等一系列利好政策震撼出炉。这一系列政策犹如强劲的东风,全面释放改善需求,进一步打通置换链条,其效果可谓立竿见影。一时间,上海地产股市顺势迎来上涨态势,市场信心稳步回稳,新房成交量再创新高。
毫无疑问,楼市真正的风口来了!房地产市场正迎来新一轮的洗牌与机遇。松江作为上海之根,其发展潜力不容小觑。而保利西郊和煦项目,作为松江的顶流,在此时再度掀起了一波热销高潮。

国庆期间,松江新盘保利西郊和煦表现极为亮眼,认购率超100%,来访量更是高达800余组。据小编了解,保利西郊和煦本就是备受瞩目的热盘,如今又有诸多利好政策强力加持,所以国庆期间的市场反应格外热烈。
小编认为,如果您追求改善、想住进低密墅区,保利西郊和煦总价400级墅区平层,千万级臻稀大联排,无疑是这个市场上更优质的选择。

轨交+高阶产业!地理位置更优越!
就在近日,松江轨交迎来重磅利好!轨交12号线西延伸车辆采购项目进行公开招标,将采购108辆车,项目资金已筹集落实。
而离保利西郊和煦项目最近的沪松公路站,也是轨交12号线西延伸段新建六大车站中施工进展最快的一个,目前正处于主体结构回筑阶段。预计到12月中旬,轨交12号线西延伸段的第一条盾构机将从沪松公路站始发。
保利西郊和煦位于洞泾核心地段,近12号线西延伸沪松公路站(在建中),在步行可达的范围内。12号线西延长线建成后,从保利西郊和煦出发,1站G60云廊,一脉徐汇滨江,享受四大超级商业巨舰,并能与10条线路无缝换乘,快速接入城市中心!12号线不论是能级和量级,都毫不逊色于9号线,对于居住的便捷程度有很大的帮助。
小编获悉,地铁12号线西延伸预计在2027年实现全线贯通。与此同时,保利西郊和煦项目将于2026年8月竣工交付。这就意味着,保利西郊和煦的业主们在入住之时,差不多能够同步体验到地铁所带来的便捷出行。
项目还紧邻沪松公路快速路高架(在建),这可是松江第一条快速路,其重要性不言而喻。对于保利西郊和煦的居民来说,未来不仅能快速通达松江各个重要区域,还能便捷通往周边城市,真的是太方便了。

另外,保利西郊和煦其所在区域更是沪上闻名的低密别墅区。周边的长泰西郊别墅、保利十二橡树庄园、合生国际等均为高端别墅项目。彰显了区域的奢华与品位,在这里,您将轻松融入高净值圈层,与精英人士为邻。
板块航拍示意图,仅供参考
在这片满溢品质与格调的土地上,环境清幽雅致。保利西郊和煦不仅与高端别墅区紧密相邻,更是雄踞 G60 科创中心,有高阶产业强势赋能。
现在G60科创云廊已实现千亿营收,实现从科创中心到超级中心的跃升!未来与徐汇南中心、大零号湾共同形成上海”科创南倾“新格局,科创界的“黄金三角”天花板!
众所周知,买房需紧跟着高能级产业走,选择这些区域,不仅意味着拥有了优质的居住环境,更意味着能够享受到高能级产业带来的红利,还有实实在在的生活便利!
此外,这里依托12号线西延伸(在建)规划有三大TOD综合体:沪松公路站的未来湾TOD(规划);刘五公路站的生态科技城TOD(规划);科技园站的科技园TOD(规划)。

未来湾TOD效果示意图
项目周边的生活配套设施齐全,从教育资源到商业配套,再到休闲娱乐,一应俱全,满足了现代都市人对高品质生活的追求。
(免责:以上教育资源整理仅代表楼盘与学校的距离,该房屋所在项目暂未划分学区,开发商不对项目交房后所属学区、学校做任何承诺。教育资源分配或学校/学区划分以及学校的具体招生规则等请以政府相关主管部门、教育机构公开的最新信息为准。)
板块规划示意图,仅供参考
实力央企保利,更值得信赖!
当下市场,购房者更为看重的是企业的品牌安全感和责任感。而保利发展,作为中国房地产百强企业中的佼佼者,已在上海深耕二十余年,累积了千亿级别的品牌价值。
该公司自进入上海市场以来,专注于滨江两岸、苏河沿岸以及五大新城等战略核心区域的布局,成功开发了超过五十个项目。
至2023年,保利发展凭借全口径销售额达到554亿元,位居上海市场第二位,展现了其深厚积累与持续发展的强劲势头。

2024年9月,保利发展控股荣膺“中国房地产行业领导公司品牌”TOP1荣誉奖项,位居中国房地产品牌价值榜前列。这也是保利发展控股连续十五年获得“中国房地产行业领导公司品牌”殊荣,足以彰显行业领军央企担当。
如今,保利发展凭借其卓越非凡的实力与极具前瞻性的眼光,再度落子松江洞泾,倾心打造出和字系的高端巅峰之作 —— 保利西郊和煦。与 G60 科创中心紧密相连,让保利西郊和煦不仅拥有高品质的居住环境,更能享受到科技创新带来的红利与机遇。
仅1.5容积率的真墅区!居住生活更舒适!
低密住宅,在上海新房市场中已然如凤毛麟角般珍贵;而联排别墅更是向来处于 “一墅难求” 的珍稀状态。
上海这座繁华都市,土地供应日益紧张,政府对住宅项目的容积率要求普遍较高,通常在 2.0 以上。也因如此,容积率仅约1.5的保利西郊和煦便显得格外稀缺。
低容积率意味着更多的空间留白,丰富的绿化景观;同时,带来的是更少的住户和更低的人口密度,让生活更加私密与宁静。
怀着强烈的好奇之心,小编按捺不住地亲自奔赴实地去感受一番。那种居住氛围简直让人陶醉其中,无法自拔。毫不夸张地说,这里绝对是惊艳整个上海的年度墅区巅峰之作!对于那些执着追求生活品质感的人而言,这里简直就是他们的梦想之地,一定不能错过!
据悉,保利西郊和煦二期将加推29套建面约126-150㎡联排,及100套建面约96㎡墅质平层(洋房)。
而在产品类型上,无论是联排别墅,还是墅质平层,都各具特色。联排别墅低密静谧,犹如藏品级的存在,为居者提供了尊贵的居住体验;墅质平层则以其高性价比和舒适的居住空间,满足了不同人群的需求。
收官批次,一旦错过,很难再有机会。所以感兴趣的小伙伴一定要抓紧机会!!
保利西郊和煦是一处令人惊艳的理想居所。
从其建筑构成来看,三层联排别墅与十层墅境平层的组合,整体环河排布,既展现出独特的美感,又营造出宁静的居住氛围。
在这里,居住成为一种极致的享受。
低密的布局,就像为生活打开了一扇广阔的大门,让生活空间瞬间变得无比开阔。而那环河的独特位置,如同大自然馈赠的宝藏,带来清新得如同薄荷般的空气,以及宁静得仿佛能听见心跳的氛围。这里的每一处细节,都仿佛在骄傲地宣告着对宜居生活的不懈追求。
在这里,既能远离城市的喧嚣,又不会失去城市的便捷,保利西郊和煦就像一位神奇的魔法师,真正实现了宜居生活的完美融合,为居者精心打造出一个如梦幻般的理想生活家园。
保利西郊和煦效果图
项目的建筑布局确保了楼与楼之间宽敞的距离,超越了传统高度,从而带来了更为宽广的视野和优越的采光条件。位于前方的高层区域享受无遮挡的视野,每一处都能尽享开阔景致。
此外,项目的楼层设计更为低矮,即便是在一二楼的住户也能享受到充足的自然光。平层加联排的别墅区住户数量有限,这意味着从土地使用、绿化配置、社区设施到物业管理,每位居民都能享有更多的个人空间和资源,同时保证了更高的私密性。

该项目充分借助滨水环绕的独特优势,精心设计出“一园·五坊·五巷”的景观布局。项目以约 200 米的森系中央景观绿轴为纽带,将5大待客空间以及全龄森园节点紧密串联起来,使得高层的每一栋、每一户都能尽享阔景。

保利西郊和煦效果图
项目采纳了三段式法式建筑艺术的立面设计,提升了窗墙比例,营造出一种独栋别墅般的统一美学风格。
社区内部精心规划了“迎宾区”、“家庭活动区”和“兴趣休闲区”,旨在通过精致的细节还原优雅生活。利用地下采光井、L型星空露台以及园林花园等多功能空间,实现了居住空间的垂直连接与互动。
社区的平层住宅与别墅区域共享一种超越常规的美学理念,融合法式现代设计风格、别墅级别仪式感及高窗墙比,打造真正的别墅品质高端住宅体验。
保利西郊和煦效果图
松江保利西郊和煦作为当今潮流居住方式的典范,无疑是市场上400万级改善型墅区平层产品的佼佼者。其户型设计采用经典的三开间朝南布局,确保了南北通透,卧室配备飘窗,极大地扩展了空间感。超大观景阳台的设计更是将视野无限延伸,让人尽享开阔之境。
除了这些经典设计之外,保利西郊和煦还融入了更多人性化的考量,细致入微地关注人居细节。面积零浪费的理念贯穿始终,以客餐厅为核心,向各个功能间自然延伸,室内不存在多余的过道,使得视野更加开阔,毫无压抑之感。每一寸空间都得到了巧妙利用,没有一丝一毫的浪费,真正实现了空间价值的最大化。
这样的居住产品,不仅满足了现代人对舒适、品质生活的追求,更在细节之处彰显了人性化的关怀与匠心独运。选择保利西郊和煦,就是选择了一种更优质、更潮流的生活方式。
270度转角飘窗设计,扩展卧室视觉尺度,打造自然风景画幕效果,拥有极佳采光和惊艳视野。
800库玄关空间,大面积窗墙比,起居室和厨房也有飘窗,户型附加空间超大,提升室内视觉延展性和收纳空间,性价比高。

在装修标准上,中央空调、地暖、新风三大件配齐,国际知名品牌的选用更是保障了整体装修品质。如此高规格的装标,通常在高端项目中才会出现。这不仅体现了保利西郊和煦对品质的执着追求,也为业主带来了舒适、便捷的生活享受。
露台,无疑是这两个户型的一大璀璨亮点!
除了具备传统意义上的通风顺畅、采光充足、视野更为优越等特性之外,露台最大的优点在于能够助力现代人完美实现户外自由。
在这里,您可以沐浴着清晨的第一缕阳光,做一场舒缓的瑜伽,开启活力满满的一天;也可以在午后,摆上一张舒适的躺椅,手捧一本喜爱的书籍,沉浸在宁静的阅读时光中;当夜幕降临,繁星点点,与家人或好友围坐在一起,小酌畅谈,欣赏着城市的璀璨夜景。
露台,宛如一方专属的世外桃源,让您在喧嚣的都市生活中,依然能尽情享受大自然的恩赐,拥抱那份难得的户外自由与惬意。
联排的另一大亮点当属约5.4米的地下空间!
这一方独特的地下天地,给予了您无尽的想象与发挥空间。
您可以依照自己的喜好,将其精心定制成充满活力的健身房,或是打造成格调满满的酒窖,也可以设计为豪华的影音室,沉浸在震撼的视听盛宴中,忘却外界的纷扰;无论您心中怀有怎样的梦想与憧憬,这个地下空间都能完美承载,实在是妙不可言。它就像是一个神秘的宝藏,等待着您去挖掘、去创造属于自己的精彩生活。
总的来说,保利西郊和煦在居住体验、景观设计、产品类型和装修品质等方面都表现出色,真正实现了宜居生活的完美融合,是一个值得人们向往和拥有的理想家园。
仅需总价 400 级即可购入墅区平层,而总价 1000 万左右便能拥有臻稀大联排。放眼整个上海,如此高性价比的项目实属难觅!
预约咨询热线:400-960-1656☎, 加微咨询:139 1616 5691(加微,不要来电,备注楼盘名字)
声明:本文由入驻焦点开放平台的作者撰写,除焦点官方账号外,观点仅代表作者本人,不代表焦点立场。
