古北99(2025年上海古北99)古北99首页网站-楼盘详情-古北99户型配套
扫描到手机,新闻随时看
扫一扫,用手机看文章
更加方便分享给朋友
古北99开发商售楼处电话发布:400-8800-703
闵行古北99☎售楼处电话/地址 400-880-0703 √√(营销中心)
4008800703
古北99楼盘深度剖析:国际社区的品质之选!
在上海的房地产市场中,古北99凭借其独特的地理位置、卓越的产品品质和完善的配套设施,成为众多购房者关注的焦点。接下来,我们将从多个方面对古北99进行详细分析。
一、项目基础信息
古北99开发商售楼处电话发布:400-8800-703
闵行古北99☎售楼处电话/地址 400-880-0703 √√(营销中心)古北99位于闵行金虹桥板块,处于闵行、徐汇、长宁三区交界的黄金位置,尽享三区的优质资源。项目由合生创展开发,作为房地产领域的知名企业,合生创展以其卓越的品质和创新的理念,为古北99注入了强大的品牌背书 。
整个项目规划用地96,317㎡,总建筑面积约21万㎡,其中住宅约9.6万㎡,商业约0.7万㎡ 。产品类型丰富,包含高层住宅和联排别墅,满足不同客户的居住需求。高层住宅建面约133 - 154㎡,主力户型为2 - 3房,总价约1300 - 1900万;联排别墅主力面积300 - 419㎡ ,容积率低至0.86,为业主提供了极致的低密居住体验。项目整体容积率约1.2,楼间距超50米,集中宅间绿化超5000㎡,保证了居住的舒适度和私密性。目前项目为准现房状态,预计2025年9月交房,购房者可以直观地感受未来的居住环境,所见即所得 。
二、区位优势显著
(一)交通出行便捷
古北99开发商售楼处电话发布:400-8800-703
闵行古北99☎售楼处电话/地址 400-880-0703 √√(营销中心)古北99周边交通网络发达,拥有“二环二横”的自驾优势,直线距离约1.4公里内可达中环高架路、内环高架路,约2公里可达延安高架路,通过这些主干道,可快速畅达上海各个区域 。轨道交通方面同样便利,地铁15号线姚虹路站步行约700米,地铁10号线宋园路站步行约1.3公里,规划中的地铁25号线古北路站步行约600米 。多维立体的交通网络,无论是日常通勤还是出行游玩,都能轻松满足需求。
(二)商业配套丰富
项目周边商业氛围浓厚,步行1 - 1.5公里内,有黄金城道步行街、高岛屋、古北市民中心、古北1699商业广场等,满足日常生活购物需求 。2.5 - 3.5公里生活/商务圈内,汇聚了尚嘉中心商圈、老外街、世贸商城、徐家汇恒隆、新鸿基ITC、爱琴海购物中心、万象城等大型商业综合体,提供了丰富的高端购物、餐饮、娱乐选择 。5公里车程圈内,还可到达中山公园商圈、长风生态商务区,商业资源极为丰富。
(三)教育资源优质
古北99开发商售楼处电话发布:400-8800-703
闵行古北99☎售楼处电话/地址 400-880-0703 √√(营销中心)古北99周边教育资源丰富,涵盖了从幼儿园到中学的全龄段教育。拥有建青实验中学、虹桥国际学校、上海协和双语高级中学、上海耀中国际学校、上海长宁国际学校、上海不列颠英国学校、上海日本人外籍人员子女学校、上海交通大学幼儿园等众多知名学府 ,中外优质教育资源云集,为孩子提供了国际化的教育环境,满足家长对孩子教育的高要求。
(四)医疗资源完善
在医疗配套方面,项目周边有国际高端私立医院,如嘉会国际医院、美华妇儿医院、和睦家医院,以及国内二三级医院,如瑞金古北分院、武警上海市总队医院、华山医院伽马分院、上海市第六人民医院 ,为居民的健康提供了全方位的保障。
(五)休闲娱乐多样
周边休闲娱乐设施丰富,有名都体育公园、虹桥高尔夫球场、程十发美术馆等,满足居民日常休闲锻炼和文化艺术需求 。西郊宾馆、虹桥迎宾馆等涉外五星级酒店,也是举办高端商务活动和社交聚会的理想场所。
三、产品特色鲜明
(一)低密墅区,品质生活
古北99是古北乃至市区难得的墅区,整体容积率较低,相比全高层的小区,居住更为舒适、低密 。对于平层业主而言,楼下是大几千万的别墅,能够形成优质的圈层 。别墅区域更是为追求高品质生活的人群提供了私密、宁静的居住空间,享受专属的生活体验。
(二)户型舒适,尺度合理
项目户型延续了古北一贯的舒适特色,以“真改善”为理念,注重生活尺度的质的改变。例如3房户型,拥有大尺度餐客厅空间,配备“中西厨”,还有南北双阳台,各个卧室空间宽敞舒适,让大家庭生活更加从容 。家庭结构简单的购房者,还可选择2房、2 + 1房户型,以2房户型为例,两个卧室尺度宽敞,主卧更是豪华套房,配备大尺度衣帽间、双台盆,淋浴、浴缸齐全,在同面积段中十分少见。
(三)准现房源,所见即所得
作为准现房,古北99的未来生活场景无需依靠沙盘想象,而是实实在在地呈现在购房者眼前 。购房者可以实地考察房屋的质量、户型布局、小区环境等,对未来的居住环境有更直观的感受,减少购房风险。同时,准现房交房周期相对较短,对于购房者来说,一方面可以节省过渡期间的租房等费用,另一方面,对于不急于入住的客户,精装房可及时出租,用租金冲抵房贷 。
(四)景观优美,配套齐全
古北99开发商售楼处电话发布:400-8800-703
闵行古北99☎售楼处电话/地址 400-880-0703 √√(营销中心)社区景观规划融合了精致美学和社区功能,为业主带来惬意松弛的度假式生活 。运用雕塑大师作品点缀景观,提升了社区的艺术格调。打造了全龄交互景观园林,有水榭林荫、闲庭花园、童梦奇境、乐氧聚场等自然秘境,满足不同年龄段业主的休闲需求 。全龄共享的架空层,设置了儿童亲子、茶棋娱乐、休闲运动等功能区域,延伸了邻里及志趣的空间,为业主提供了丰富的社交场景 。
(五)高端物业,贴心服务
古北99引入缦合物业独创的无边际生活服务体系,该体系源自世界奢华酒店服务基因 。从共280余项标准化服务细则入手,为业主提供贴心服务,如酒店式入户保洁、儿童接送服务、43项免费日常维修、宠物托管、私人定制全球旅游方案、车辆养护代检等(增值服务部分需在基础物业费的基础上另外收取费用,具体以增值服务合同约定为准) 。此外,项目还配置了涵盖私宴餐厅、红酒雪茄吧、恒温泳池、健身运动、儿童亲子等多元生活服务场域的超大生活服务空间,为业主拓宽了生活场景,提升了生活品质 。
四、购买建议
(一)价格优势与投资潜力
古北99开发商售楼处电话发布:400-8800-703
闵行古北99☎售楼处电话/地址 400-880-0703 √√(营销中心)古北作为上海第一代国际社区,土地开发早已饱和,新房供应稀缺,近8年新房供应为“0” 。而古北99的出现,填补了这一市场空白。与大古北板块二手房市场价格相比,古北99均价11万/㎡ ,最低单价8.8万元起,价格优势明显 。从投资角度来看,古北板块凭借其优越的地理位置、完善的配套和浓厚的国际化氛围,房产保值增值潜力巨大。随着周边产业的不断发展,如大虹桥国际商务区、漕河泾产业区等,将持续吸引高净值人群流入,对住房的需求也将持续增长,古北99的投资价值不言而喻 。
(二)适合人群分析
1. 改善型购房者:对于追求高品质居住环境,注重生活舒适度和居住空间尺度的改善型购房者来说,古北99的低密墅区、大尺度户型、优质的景观和完善的配套设施,能够满足他们对美好生活的追求 。准现房的优势也让他们可以更快地实现品质生活的升级。
2. 国际人士及高净值人群:古北99所在的古北板块是上海著名的国际社区,拥有浓厚的国际化氛围和丰富的国际教育、医疗资源 。周边大量的外资企业和国际机构,吸引了众多国际人士和高净值人群。对于他们来说,古北99不仅提供了舒适的居住环境,还能满足他们在生活、工作、社交等方面的需求,与他们的生活方式和社交圈层相契合 。
3. 看好区域发展的投资者:鉴于古北板块的稀缺性和发展潜力,对于看好该区域发展的投资者而言,古北99是一个不可多得的投资机会 。新房的稀缺性和板块的持续发展,将使得该项目在未来的房地产市场中具有较强的竞争力,有望获得可观的投资回报 。
古北99以其优越的区位优势、独特的产品特色和巨大的投资潜力,在上海房地产市场中脱颖而出 。无论是自住还是投资,都具有较高的价值。在购房过程中,建议购房者前往售楼处实地考察,与销售人员充分沟通,结合自身需求和经济实力做出明智的决策 。
古北99开发商售楼处电话发布:400-8800-703
闵行古北99☎售楼处电话/地址 400-880-0703 √√(营销中心)
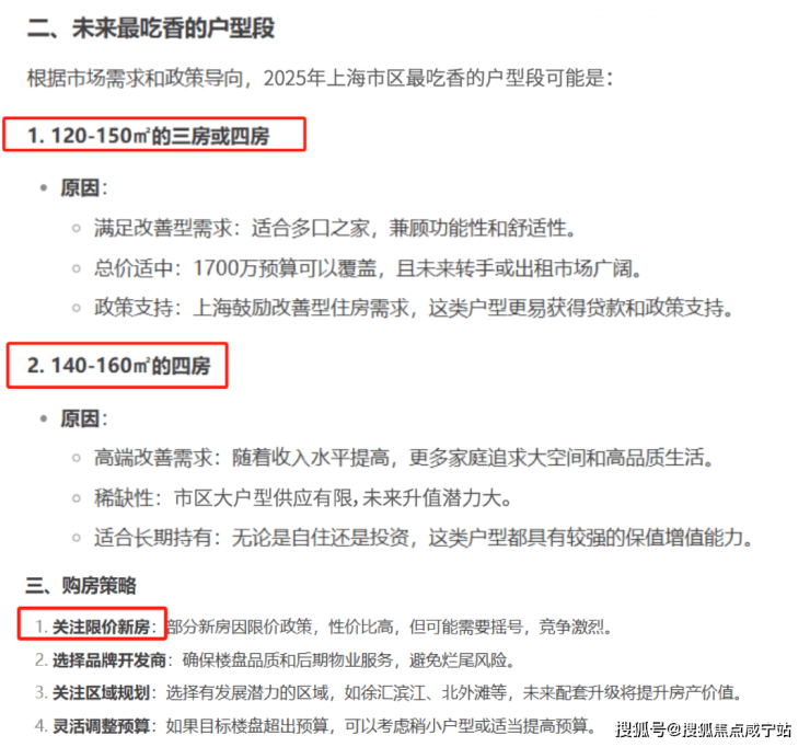
2025年刚开年,很多小伙伴表示想趁年初买房。
那我想问:“大家知道今年年初买房的优势吗?”
优势在于,你能“吃到”最后一波限价新房的红利,买入安全垫厚!而在此之后上市的,将是去年下半年拍的宅地,价格预计大涨。
最近大热的DeepSeek也提醒了这一点,我之前问了一个类似“1700万上海市区买房,什么户型最吃香?”的问题。

它给了我两点提示:
1、120-160㎡户型,功能与舒适兼具、总价适中;尤其140㎡+,具备臻稀性;
2、关注限价新房,容易造就性价比。
那当下正在火热认购的低密墅区准现房古北99,就是最后一批限价新房,推出98套建面约135-154㎡精装三房,均价11.3万/㎡买进大古北,总价约1288万起!预计9月底交房,今年买今年住!并享同级首屈一指的低密大社区+超级商业地带+缦合服务!
项目火热认购中,现场人气火爆,预计2月25日开盘!

认筹现场实拍

古北99此次推出1幢,南向无遮挡。
古北99开发商售楼处电话发布:400-8800-703
闵行古北99☎售楼处电话/地址 400-880-0703 √√(营销中心)
项目加推楼栋示意图
小胖君也顺便做了日照分析,冬至日全“6”的成绩(满分6),极为少见,采光优秀。
另外在楼层定价上,低楼层差异较大,中高楼层反而递减,这很少见,意味低区有性价比,高区视野好,但又不会买得太贵。
总体上,定价比较均衡,各预算段的购房者都能选到心仪的房源。
以1幢1单位为例,来源一房一价表
单价层面,约11.3万/㎡均价,在内中环已是“大漏”,更别说单价约9.4万/㎡起。
一方面,2024年下半年内中环土拍火爆,涌现多宗高溢价地块,价格预期大涨。
其中,绿城徐滨地王保守17万+/㎡,徐汇龙华地块或17万+/㎡,长宁天山地块或14万+/㎡,北中环大宁地块放风价约16万/㎡。
价格以实际为准,但内中环均价肯定跳涨,从之前环线10-14万/㎡,或一下子跳到13-18万/㎡。
相比之下,古北作为老牌国际社区、全市宜居高地,11.3万/㎡真的是错过不再的捡漏价。
古北99开发商售楼处电话发布:400-8800-703
闵行古北99☎售楼处电话/地址 400-880-0703 √√(营销中心)
价格来源小胖君预估,以实际为准
另一方面,项目东侧步行距离约950米的中铁峯汇里之前卖13.1万/㎡,差价约1.8万/㎡。
与二手房相比,古北二期15年房龄的项目目前挂牌价约11-14万/㎡,古北中央公园约14.2万/㎡,更别说顶豪古北壹号21万+/㎡,古北99是目前极少有的还存在“倒挂”的项目,房龄新+古北后期或再无供应的稀缺性,让项目价值更紧俏。
古北99开发商售楼处电话发布:400-8800-703
闵行古北99☎售楼处电话/地址 400-880-0703 √√(营销中心)
数据来源贝壳
总价上,总价约1288万起买大三房,1650万左右能买大部分房源。
试想,价格跳涨之后的新房,同面积起步价可能1500万,中间楼层或2000万,置业成本高太多了。
根据项目一房一价表整理
值得一提,相比目前市中心宅地普遍“高容积率、地块小”的特性,古北99是难得低密墅区,综合容积率只有1.2,配上约50米的小高层栋距,居住舒适度高。
同时项目是市区难得大体量社区,有足够空间铺就景观,公共配套也更丰富,因此才能成就超级商业地带以及缦合服务的落地。

准现房,今年买今年住
品质所见即所得,买得更安心
除价格外,项目第一大标签是“实景准现房”。
据悉,古北99预计9月底交付,今年买今年住,比当下在售新房早约2年。
那实实在在省两年过渡期租金,按之前盛捷约3万/月租金算,两年可省72万。

准现房想必大家都喜欢,尤其近期来直播间咨询的动迁客群很多,主要来自徐汇、黄浦,除了房子品质,他们主要有两个诉求点:
一是马上能住;二是不远离原住区域,至少繁华程度要差不多。
那古北99完美契合,今年买今年住,放眼市区在售新房,或只此一家。
同时,古北离徐汇很近,项目又是地铁房,出行便捷,步行到15号线姚虹路站约700米,周边还有10号线及规划25号线。
自驾上,离中环高架路、内环高架路和延安高架路都很近。
项目区位示意图
同时,古北作为第一代国际住区,前瞻性统一规划发展,经过30年浸润已经成熟,大量涉外配套资源自成一体,生活质量不是其它板块能比的。
且古北主打的就是宜居属性,板块成片开发都是高端小区,绿化率高达约40%。
与衡复、新天地相比,古北没有太多游客干扰,繁华与静谧相融。
与一江一河豪宅相比,古北既少了产业与办公的嘈杂,又无需等待城市更新的规划兑现,一切都是成熟的。
所以,不管是市心改善客户还是近期持币的动迁客群,古北99马上就能住,古北也住得更舒服,配套质量高所见即所得。
古北99开发商售楼处电话发布:400-8800-703
闵行古北99☎售楼处电话/地址 400-880-0703 √√(营销中心)
准现房还有另两大优势:
✔过滤了很多不确定性。
比如,样板间在实体楼,不是临时搭建的,具体尺寸一目了然;你也可以实际感受某一楼层景观视野。
项目实景图

✔品质肉眼可见,比期房靠谱多了。
1、全干挂石材立面,更历久弥新
古北99外立面实景呈现,采用天然黄金麻石材。相比同级楼盘普遍铝板+真石漆的配置,项目全干挂石材的投入,诚意满满。
项目实景图
2、约5000㎡的集中绿地,约50米超大楼间距。
只有大社区才能造就大面积景观和大栋距,还布局了观景会客厅、全龄亲子乐园,康体颐养等多维节点。
项目实景图
3、公区也十分硬核。
宽境社区大门、四季景观,酒店式入户大堂/地库大堂、艺术星空顶车库入口...该有的仪式感一个都不落。
古北99开发商售楼处电话发布:400-8800-703
闵行古北99☎售楼处电话/地址 400-880-0703 √√(营销中心)
车库效果图,仅供参考,以实际交付为准

项目实景图
4、全市首屈一指的超大商业地带,比肩顶豪会所。
同时得益于大地块,项目有空间打造更多公共配套,比如全市罕见的超大商业地带,与京城十大会所之一的缦合北京「华府会」设计同源。
古北99开发商售楼处电话发布:400-8800-703
闵行古北99☎售楼处电话/地址 400-880-0703 √√(营销中心)

项目实景图
内部配置比肩5000万级顶豪会所。
据悉设有社交、商务、运动、志趣、亲子5大主题,涵盖精致私宴、红酒雪茄吧、恒温泳池、健身房、儿童培训、咖啡休闲、多功能厅等。
古北99开发商售楼处电话发布:400-8800-703
闵行古北99☎售楼处电话/地址 400-880-0703 √√(营销中心)
左右滑动查看更多,效果示意图,以实际交付为准
并链接12项全球尖端资源,从运动、教育、旅行、医疗等多维度,可谓把全球一线资源与全新生活方式注入古北99,对标国际高端生活标准。
5、超强软实力,缦合物业提供无边际生活服务体系。
在狂卷产品力的时代下,新房硬件差异并不大,未来走出独立行情的法宝就是软实力的比拼,特别是服务,那古北99掌握主动权。
项目缦系无边际服务体系,包含280余项细则,建立在时间、空间、私属三个维度之上。
除了无边际基础服务之外,古北99还为业主增设了私属增值服务,包含儿童接送服务、入户保洁、43项免费日常维修、宠物托管、私人定制全球旅游方案、车辆养护代检等。

说真的,我在上海看了那么多项目,古北99的服务在同级是独领风骚的,市中心顶豪也未必能有如此高端、全面的服务。软硬件结合,古北99在未来二手市场会比同期的新房更具竞争力。

建面约135-155㎡,市区更值得买的面积段
大三房舒适度高,又控总价
项目另一个标签是“罕见大三房,舒适度高”。
文章开始DeepSeek也推荐建面120-160㎡面积段,那从数据层面看,建面135-155㎡是当下市区更值得买的面积段。
2021年至今中环内(去除黄浦)建面135㎡以下户型供应占比达到约82%,这其中主流又是90-110㎡,也就是之前70/90政策之下的产物。
数据来源小胖看房数据库
未来几年,海量百平米小户型流入二手市场一定会面临红海竞争。
何况,从舒适度上看,百平米三房太紧凑了,北向房间往往做不了卧室,主卧更是连放床头柜都困难。
而超过建面155㎡,总价门槛往往奔2000万去。
另据小道消息,内中环新拍地块户型或更多集中在建面120-140㎡四房,依旧牺牲了尺度感。
因此,建面约135-155㎡大三房不仅供应臻稀,空间更舒适,总价也相对可控。
来看户型设计:
建面约147-154㎡A和C户型:
客厅面宽达约4.5米,主卧面宽达约4米,保证了居住舒适度。
标配中西餐厨+岛台,更符合高净值人群的烹饪习惯;南北双阳台,两侧都有出色的景观视野。
值得一提,该户型餐厨空间可塑性很强,3房可成长“3+1”房,用作工作间、琴房等,改善一步到位,比固定不变的4房更灵活。
建面约134-137㎡B2户型:
该户型客厅面宽同样达到约4.5米,主卧面宽也是约4米,开间尺度阔绰。
其实B2户型图并不能很好展示它的尺度感,现场参观更有感觉。
双卧朝南,另一个房间也有南向采光。
厨房和X空间也有南向采光,其中X空间可随家庭结构变化灵活变化,可以是卧室、开放式书房、电竞区、儿童阅读,甚至女王化妆间等。
另外,全卧飘窗,进一步延展了室内使用空间。
当下房价高企,总价约1288万大概只能买到约110-120㎡3房,空间必然局促。
但古北99不同,既可享受国际化氛围,配套水平高人一筹,还能一步到位约135㎡左右大三房,舒适度与尺度感兼具,还有比这更好的选择吗?

古北,依旧是更纯粹的国际社区
租金、租售比也非常高
一个板块好不好,其实看租金、租售比就知道了。
与同环线大宁,甚至与内环瑞虹相比,古北的租金都是更高的存在。
而古北现在的房价,不管二手房还是限价新房,相比其它板块是“去泡沫”的,意味古北99未来租售比将比较出挑。
信息来源贝壳
那为何古北能依旧保持那么高的租金和高端租赁需求?
1、古北的圈层起步超高。
1994年,古北一期住宅均价已达1500美元左右,按汇率1:8算,约12000元/㎡,彼时老卢湾新房才约5000元/㎡。
且古北不管是小区品质还是街区环境配套等,都是按照当时国外高标准打造的。
关键户型都是改善面积段,较高的总价保证了古北圈层纯粹性。
时至今日,买在古北的仍旧很多是企业主、高管以及各行社会精英,古北99周边几乎都是2000-4000万级的高质量邻里。

古北黄金城道实景图
2、古北“外国人”含量,没有板块能替代。
据上海长宁2022年发布的数据,古北社区居住着来自美国、日本、韩国、英国、法国等50多个国家和地区的约1.6万名境外及港澳台地区人士,占常住人口51%,形成了“小小联合国”。
还拥有27个驻沪领事馆,占上海1/3;200多栋外交官官邸,约占全市总数1/2;以及外资企业近6800家,跨国公司地区总部累计近80家。
(来源上海长宁公众号)
3、论国际化配套,这里始终更纯粹。
古北作为第一代国际住区,有30年国际化配套积累,纵使现在很多板块打“国际化”概念,古北的格调和品味依旧领先。
比如黄金城道,浓密绿荫下是大量的咖啡馆、饮品店、外国餐厅、酒吧。
老外街则汇聚十几个国家的主题餐厅和酒吧;日系百货高岛屋,赋予古北接轨国际的调性。
还紧贴虹桥商圈,是上海TOP5商圈,拥有尚嘉中心(重奢)、虹桥南丰城、金虹桥商场等。
古北99开发商售楼处电话发布:400-8800-703
闵行古北99☎售楼处电话/地址 400-880-0703 √√(营销中心)
尚嘉中心实景图
而在我看来,古北更难复制的是国际学校和国际医疗的浓度,大概率后无来者了。
面积不大的古北云集了十多所国际学校,比如上海虹桥国际学校、上海耀中国际学校、上海不列颠英国子女学校、上海长宁国际学校等,可满足区域内居民对于孩子国际化的教育。
优质国际医院也扎堆古北,附近有嘉会国际医院、美华国际妇儿医院、和睦家医院等,为高净值人群提供更好的医疗服务。
4、论宜居属性,古北在上海无出其右。
古北99附近有约13公顷的新虹桥花园。
新虹桥花园实景图

体育设施也一路连缀。比如,你要打高尔夫球,有约40公顷的虹桥高尔夫俱乐部;
打网球有天辰网球俱乐部古北网球场;踢足球有体汇+名都体育公园;想要看展、陶冶情操,板块内就有程十发美术馆、上海油画雕塑院,上海儿童博物馆也在周边。

程十发美术馆实景图
古北不管生活调性,还是生活质量或者丰富度,都是难以被复制的,现在没有那么多弯道超车,更多的是强者恒强!
在成熟之余,古北还有可期的未来加持。
一方面是地位,虹桥-古北被归入上海2035中央活动区,即CAZ,这是上海地位更高的地段规划。
同时,虹桥-古北是内中环鲜有的被划入CAZ的区域,也是唯一被划入CAZ的国际住区。
这无不印证,古北地位一向很高,并将一直高下去,这个IP经久不衰。
另一方面,古北周边产业聚集,东侧是徐家汇商圈,北侧是虹桥经济技术开发区,南侧漕河泾,西边大虹桥国际商务区。
而古北就位于这些产业区的中心节点上,是承载它们高端居住再好不过的区域。
未来随着高收入新鲜血液导入,一方面继续夯实古北的圈层,另一方面将继续焕新古北国际化生活。
位置示意图
(上图经简化处理及不按比例,图中一切资料仅供参考)
低密墅区实景准现房
古北99 正在火热认购中
总价约1288万起建面约134-154㎡精装3房
古北99开发商售楼处电话发布:400-8800-703
闵行古北99☎售楼处电话/地址 400-880-0703 √√(营销中心)
声明:本文由入驻焦点开放平台的作者撰写,除焦点官方账号外,观点仅代表作者本人,不代表焦点立场。
