招商中旅揽阅(售楼处)首页网站-招商中旅揽阅销售中心(营销中心)-招商中旅揽阅楼盘欢迎您-小区环境-户型-价格-地址-楼盘详情-周边配套-售楼处电话-交房时间
扫描到手机,新闻随时看
扫一扫,用手机看文章
更加方便分享给朋友
招商中旅·揽阅售楼处电话:400-8800-703
闵行滨江现象级明星盘
招商中旅·揽阅
总价约400万级,抢位闵行滨江价值板块!
醇熟完善配套,滨水生态宜居
招商蛇口&中旅投资双央企倾力打造
甄选100%精装,品质生活越级享受
今日认购盛启!
招商中旅·揽阅售楼处电话:400-8800-703

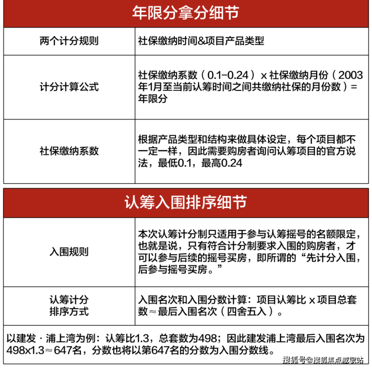
01
新房价格洼地
上海真正的高性价比在这里!
「招商中旅揽阅」售楼处热线:400-8800-703【预约☎】置业上海是很多沪漂买房人的梦,虽然一直有限价控制,但上海新房价格稳步上涨是不争的事实。
高价盘频出,竞争白热化的2024年,很多刚需购房者难免遇到以下的窘境:
1、低总价新房可选择的余地越来越少;
2、地段和居住舒适度难以兼得;
3、当前生活便利与未来发展难全。
这种情况下,位于闵行浦江镇,距离黄浦江约1km(数据来源:百度地图)的「招商中旅·揽阅」绝对是今年刚需盘中最强势一匹黑马!
作为刚需盘,它定位准确——主打一个性价比!
不论是与距市中心同距离板块比较,与黄浦江沿线垂直板块比较,与闵行各个板块新房比较,甚至是与浦江镇内部二手房比较,它都可以称得上是“价格洼地“的存在。
与距市中心同距离板块比较
距离人民广场20km左右的嘉定南翔、浦东川沙的均价基本都在6万+/㎡;
闵行颛桥、青浦徐泾的均价甚至需要7万+/㎡;
连浦东航头的均价都直逼5万+/㎡。「招商中旅揽阅」售楼处热线:400-8800-703【预约☎】
而「招商中旅·揽阅」仅需约4.3万/㎡的联动价,即可上车!
与黄浦江沿线板块比较
作为上海无法复制的珍稀资源,但凡背靠一江一河的住宅均价格不菲。
黄浦江沿线,从北到南:「招商中旅揽阅」售楼处热线:400-8800-703【预约☎】
杨浦滨江均价约17万+/㎡、外滩均价约20万+/㎡、陆家嘴均价约20万+ /㎡、徐汇滨江均价约17万+/㎡、前滩均价约13万+ /㎡、紫竹均价约8W+/㎡……
4.3万/㎡的「招商中旅·揽阅」性价比优势立即凸显!
与闵行内部各个板块新房比较
过去几年,从华漕到七宝,从梅陇到莘庄,从吴泾到颛桥,闵行几乎没有难卖的新盘。
闵行的市场火爆决定了其新盘价格”水涨船高“。
「招商中旅揽阅」售楼处热线:400-8800-703【预约☎】闵行12个板块新房价格,几乎全部攀上6字开头,中环附近的七宝、古美、金虹桥等甚至媲美中环,高达8万+/㎡、9万+/㎡!
如此对比之下,「招商中旅·揽阅」4.3万/㎡怎一个”香“字了得!
与浦江内部二手房比较
去年,上海迎来了二手房价格的回调,多个区域二手房价格有明显的回落,一二手房倒挂逐渐抹平,但值得注意的是,浦江镇的成交价格一如既往的强势。
据链家地图找房,浦江镇包含老破小在内的二手房均价为6.2万/㎡。
特别是浦江华侨城、浦江颐城晶寓、浦江颐城尚院这一批房龄较新的,挂牌价格大多稳定在8万/㎡左右。
图源链家
「招商中旅·揽阅」仅4.3万/㎡,在不计房龄的前提下真实倒挂超2万/㎡,绝对算刚需买房“性价比上限”的存在了。
02
两大央企背书,交付有保障
社区更精致,户型更耐住!
好的价格固然重要,一个好的项目还需要与势能匹配的卓越产品力。
「招商中旅揽阅」售楼处热线:400-8800-703【预约☎】「招商中旅·揽阅」由招商蛇口&中旅两大央企联袂打造,极为稳健,不管是开发实力还是资金雄厚程度,这两家央企联合在交付上等于给购房者吃下一颗定心丸。
「招商中旅揽阅」售楼处热线:400-8800-703【预约☎】招商蛇口是招商局集团旗下城市综合开发运营板块的旗舰企业,深耕上海21年,在上海已打造精品项目60余个,规模与品质并行,连续两年持续蝉联上海房地产行业“全口径操盘金额、权益销售金额、操盘面积TOP1。(数据来源克而瑞)
中旅投资(中国旅游集团投资运营有限公司)是中国旅游集团的八大重点战略业务之一,也是国务院国资委确认的16家央企以“房地产开发和运营"为主业之一。
此次两大央企落子浦江南核心区,从拿地时就注定了它的不凡!
「招商中旅揽阅」售楼处热线:400-8800-703【预约☎】作为土拍“竞品质”新规后第一批宅地,「招商中旅·揽阅」对社区的打造和材料选用更是有着极高的标准要求!
从社区整体看
项目的外立面采用通透玻璃交映香槟色铝板型材,精致挺拔的弧形塔冠设计,打造了浦江新的天际封面。
效果图,仅供参考
入户大厅的外墙上也采用香槟金铝型材与灰色石材,门头雨棚采用香槟金色弧形铝板装饰,搭配大玻璃面,尊崇感呼之欲出。
效果图,仅供参考
项目以星级精奢酒店门庭为蓝本,打造了一个基本人车分流的社区。
加上双入户大堂+五重归家场景的匠造,营造归家的宏大仪式感以及舒适体验。
效果图,仅供参考
整个社区以“三轴·一心·六幕”规划高定美学园林,打造了一个一步一景的全龄乐享归家园境,为时代青年营造品质归家漫赏体验环。

效果图,仅供参考
再加上架空层活动空间,整个社区不仅是颜值、仪式感、尊贵感还是实用性,都做到了极致。
效果图,仅供参考
从户型设计看
「招商中旅揽阅」售楼处热线:400-8800-703【预约☎】为了更匹配板块内改善的特质,项目户型3房起步,不仅选择了“一梯两户无连廊”设计,还对每款的户型设计煞费苦心“大宽厅+大阳台+大量飘窗”,细节满满,尽显功力!
加推楼栋户型分布图
我去项目样板间转了一圈,整体感受只有两个字——惊艳!
建面约96㎡3房2卫:
这个96㎡的户型,不仅实现了3房功能性一步到位,还有2卫配置!降低当下置业成本的同时,未来在二手市场也能抢占先机!
格局方面,该户型是典型的备受大家喜爱的三开间朝南飞机户型,餐客厨阳一体化贯通中轴,通透感非常强,而且动线科学、室内没有任何浪费面积;
U字型厨房设计,更符合人们料理动线,利用率更高。
餐厅紧挨厨房,出锅直接上桌,动线更合理,而且位于房间中心位置,是享受美食的天地,也是家庭的情感中枢。
建面约104㎡3房2卫:
104㎡的户型,采用了大横厅 +270°转角窗设计,南向阔景阳台面宽约5.3米,这样的尺度,在100平出头的面积段极其罕见。另一个南向客卧不管是当成老人房还是客房,都与另外两房做了物理分割,保证了最大程度的舒适度和私密性。
同样,即便该户型已经在面积上进一步突破,但在创造“宽厅”概念的同时,拒绝面积的浪费,不让购房者花一分冤枉钱。
功能性十足,主卧南向大面宽+贯穿南北,主人起居之间沐浴充足阳光,与清风相伴。
建面约120㎡4房2卫:
这个户型做到了同面积段罕见的四开间朝南+大宽厅设计,动静分离活动区域起居较为分开互不打扰。
开放式厨房,长桌岛台设计,满足对中西厨现代生活的需求。
尊崇套房主卧,保证入寝私密性,配置双盥洗台盆卫浴,高端豪华酒店配置,尽显男女主人尊贵感。
上一次见到如此通透度和尺度感的户型,还是市区单价17w+的豪宅项目!
从装标品质看
「招商中旅·揽阅」的装标在400w级产品市场上几乎可以称得上“遥遥领先”。
客厅采用大砖铺设地板提升视觉体验,辅以灵动的弧形吊顶与内嵌灯光设计,让整个空间愈发通透,大面积奢石岩板电视背景墙和艺术感十足的墙布,让整个屋子流淌出经典海派优雅韵味。
全屋新风(百朗同等档次品牌)+全屋地暖(松下或同等档次品牌)+中央空调(松下或同等档次品牌)顶配只是基本!
厨房更有一线品牌方太(或老板等同等品牌)系列抽烟机、燃气灶和洗碗机厨房三件套,更加匹配时代青年的生活需求,让烹饪时光更加便捷从容。
与此同时,项目在智能化方面下足了功夫,油烟机感应触控、燃气灶具有防干烧功能,60秒干烧会自动熄火关气,智能化的同时更注重居家的安全。
本以为卫生间会是“装修死角”?
no no no!「招商中旅·揽阅」想打造奢华质感居所的决心从不是说说而已。
项目主卫洗浴区/坐便区/盥洗区实现分段式干湿分离,起居动线更为合理有序。
台盘、龙头为高仪(或同等档次)、马桶为高仪智能马桶(或同等档次)。洗手台采用大面积岩板匠心打造,搭配精奢玉石台面,彰显细致入微的质感,到顶的一字型玻璃屏移门,多功能金属包边美妆镜柜,简约大气的顶喷恒温花洒,风暖浴霸、电热毛巾架……无处不是诚意满满的用心。
「招商中旅·揽阅」的装标将细致周到发挥的淋漓尽致,两大央企对产品的重视,对业主入住体验的重视融汇于产品每一个微小的细节。
诚意满满,品质硬核,这样的刚需王炸红盘,不争必然错过!
03
醇熟配套环伺
畅享黄金生活圈
「招商中旅揽阅」售楼处热线:400-8800-703【预约☎】作为上海最为成熟的居住区之一,浦江一直以来都以宜居示人,生活配套不仅密度高,人气足,同时也十分接地气。
「招商中旅·揽阅」直线2公里范围内可享各类城市资源。
示意图,仅供参考
一路之隔即学校,师资雄厚。
项目东侧为公办九年一贯制学校——上海师范大学附属中学(闵行实验学校),该校由闵行区教育局、浦江镇人民政府、上海师范大学附属中学三方合作创办,师资力量雄厚,由上海市特级校长严一平先生担任校长。

图源网络,侵删
同时,项目周边还有闵浦小学、尚师初中、七宝中学浦江分校(市一梯队高中分校)等,教育资源能级之高,完全能够满足部分刚需购房者“不要菜小菜中”的愿望。
(教育免责:政府不对预售房屋进行学区划分,项目对口学校最终以交房后教育主管部门公布为准)
商场环伺,娱乐不愁。
商业上,项目距约10万㎡浦江万达广场直线距离约750m、距约8万㎡山钢和润旭辉里商圈约1.9km,周还有约2000㎡大型菜场浦江镇拓展居住社区菜场工程(在建),不管是烟火气还是高阶购物需求,这里统统都能满足。
并且这些都不是未来,而是可见的现在!
在单价仅4.3万/㎡,总价约400万级的市场中,这样的商业氛围,是独一份的。

图源网络,侵删
多维路网,七站可抵前滩。
项目周边有8号线和规划中的奉贤线,其中Brt1站换乘8号线,7站即可抵达前滩太古里等繁华商圈,奉贤线未来将直达三林南站,与19号线、机场联络线实现换乘。
值得一提的是,项目交付后小区将提供3年免费社区班车,直达8号线沈杜公路站点,方便业主出行!
优质医疗资源荟萃,为业主健康保驾护航!
项目距社区卫生服务中心直线距离约400米,板块内拥享上海交通大学附属仁济医院南院、复旦大学附属眼耳鼻喉科医院、复旦大学附属口腔医院三家三甲级医院。
这样优势的资源供应,即使在市区也是比较稀缺的。

图源网络,侵删
世界级滨水景观触手可及。
生态资源在繁华的都市从来都是稀缺的代名词,更何况是在寸土寸金的上海。
招商中旅·揽阅,近瞰大治河绿地景观,距黄浦江滨江步道直线距离约3km,距4A级旅游景区浦江郊野公园直线距离约3.7km,拥揽黄浦江岸线风光。
在“2+1+10+N”的公园体系规划下,达到社区绿化全覆盖,可以说是一个巨大的天然氧吧,直接把生态宜居的属性拉满!(数据来源:闵行区浦江新市镇(含浦锦街道)总体规划暨土地利用总体规划(2017-2035)
招商中旅·揽阅售楼处电话:400-8800-703
2025上海购房政策全系列:限购、贷款、交易等政策大汇总

1。上海购买限制政策
2。上海住房购买贷款政策(商业贷款,公积金贷款)
3.上海第一/第二次手动住房交易流程
4。上海税款和费用
5。上海XinfangTU数字指向系统
6。上海新房屋储物柜的常见问题
7.上海直接,重命名和礼物继承政策
8。上海公司的名义房屋购买政策和交易税和费用
9。上海信贷中心的电话和地址摘要
2024上海房地产新交易时间表参考
01上海购买限制政策
02
上海房屋购买贷款政策
商业贷款政策
商业贷款房屋购买过程:
01收集意向存款或付款存款(签署销售和出售合同的转让)
02签署了房地产交易合同,贷款合同
03买家申请贷款
04接收贷款合同
05房地产注册前-接受(核价格,姓氏中的住房查询,税收和费用审查,注册审查)
06纳税和费用
07收到新的非移动财产证书(房地产注册证书)
08银行贷款
09财产交付
谁可以进行商业贷款?
主要贷款人条件:
18-70年的历史具有完全的民事行为能力(根据当时的银行政策,不同的银行政策不同);
收入稳定,借款人家庭的收入是家庭负债的相应银行流量的两倍;
信用信用额更好。不要“甚至三个疲倦和六个”逾期。逾期较早,信用收集越多,拒绝贷款的可能性就越大;首付款的来源很明确(可以获得借贷,信贷贷款和商业贷款等第三方方法);
家庭负债的决定:通过家庭成员的信用报告。
抵押条件?
住宅(房屋的性质是公寓)
借款最长的时间不超过30年
商业贷款的寿命已确定
与房间的年龄有关:
通常,需要室内的最高贷款时间才能计算:贷款年+房间年龄
它与借款人的年龄有关:
通常,男性年龄65岁,女性60岁-最大贷款期计算:贷款期+借款人年龄≤70岁(不同的银行)
不超过30年(住宅)::
非住宅的最长贷款期是10年
同时满足以上三点,贷款期很短。
商业贷款的认证
第一组:
借款人在城市没有住房。
(在对购买限制的限制时,可以在生产证书上删除两组配偶和他们的配偶及其父母的最大组合)
两套:
该市有一所房子以姓氏为单位。
(在购买限制之前,借款人及其配偶及其父母在要淘汰的生产证书上最多注册了两组淘汰,但是由于主要贷方和还款不能取消)
注意:在线签署合同(新房子和第二次汉德尔),已记录的收件人协议包括在集合数量中。
公积金基金贷款政策
公积金基金贷款流程
01收集意向存款或付款存款(签署销售和出售合同的转让)
02签署了房地产交易合同
03申请公积金贷款
04贷款合同流到房屋所在房屋的注册中心
05房地产注册前-接受(核价格,姓氏中的住房查询,税收和费用审查,注册审查)
06纳税和费用
07收到新的非移动财产证书(房地产注册证书)
08公积金贷款
09财产交付
谁可以申请公积金贷款?
①向该城市支付公众基金的员工(不可能退休和退休)
②在申请贷款之前,住房公积金已在不少于6个月的时间内连续支付,而公积金状态目前显示正常。
③在申请贷款之前,丈夫和妻子均未有住房公积金贷款或还款
④购买的住房必须是公寓,新的研讨会和其他住宅物业,非住宅住房不能使用公众基金贷款
限制公积金贷款的情况
①在姓氏中,这个城市已经有一所房子,人均住房建筑区域大于37.4㎡
②姓氏中有2个(包括)住房。
③在姓氏中,这个城市有一个公积金贷款或超过2个(包含)公积金的贷款记录
④信用报告报告显示了6种疲倦和12个(在逾期逾期超过12年的五年内逾期12年)
03
上海第一/第二次-手动住房交易流程




04
上海购买房屋税和费用
05上海Xinfangtu数量积分政策







06上海Xinfang的常见问题






07
上海直接,重命名和礼物继承政策




08上海公司的名义房屋购买政策和交易税和费用
购买房屋后购买房屋后出售税款和费用
1。vat和其他:(不包括税收收入税收购买原价)x5.35%征税
2。土地的价值税收税:
(1)价值的价值不超过扣除额的50%,税率为30%。
(2)扣除额值的价值值为50%,不超过扣除额的数量为100%,税率为40%
(3)价值的价值超过项目金额的100%,扣除项目的200%的数量为50%。
(4)值的价值超过扣除项目的200%,税率为60%
3。印刷税:以交易价格征收x0.05%的征收。
企业所得税:
目前,通过房地产转让获得的净利润已收集x25%。
企业所得税通常以每季度支付,并确定年底交易所。
声明:本文由入驻焦点开放平台的作者撰写,除焦点官方账号外,观点仅代表作者本人,不代表焦点立场。
