普陀金隅公园东序重磅消息!普陀金隅公园东序楼盘评测:附普陀金隅公园东序最新楼盘资料 普陀金隅公园东序热点大事件!金隅公园东序为何这么多人讨论?
扫描到手机,新闻随时看
扫一扫,用手机看文章
更加方便分享给朋友
普陀金隅公园东序楼盘闪亮登场,普陀金隅公园东序2025重磅官推!普陀金隅公园东序重磅消息!普陀金隅公园东序楼盘评测:附普陀金隅公园东序最新楼盘资料 普陀金隅公园东序热点大事件!金隅公园东序为何这么多人讨论?
普陀桃浦板块,金隅桃浦项目案名发布「金隅·公园东序」即将入市!预计首开367套建面约99-172m²3-4房,联动价8.55万/㎡!
普陀金隅公园东序重磅消息!普陀金隅公园东序楼盘评测:附普陀金隅公园东序最新楼盘资料 普陀金隅公园东序热点大事件!金隅公园东序为何这么多人讨论?普陀金隅公园东序楼盘闪亮登场,普陀金隅公园东序2025重磅官推!
普陀金隅公园东序售楼处电话☎:400-8800-703【官方认证】
普陀金隅公园东序营销中心电话☎:400-8800-703【官方认证】✔️
✅项目暂不接受临时到访,过来参观样板房请记得提前来电预约!
加微咨询:180 1720 3845(加微,不要来电,备注楼盘名字)
普陀金隅公园东序楼项目户型图过程稿如下:
【普陀金隅公园东序楼产品规划】
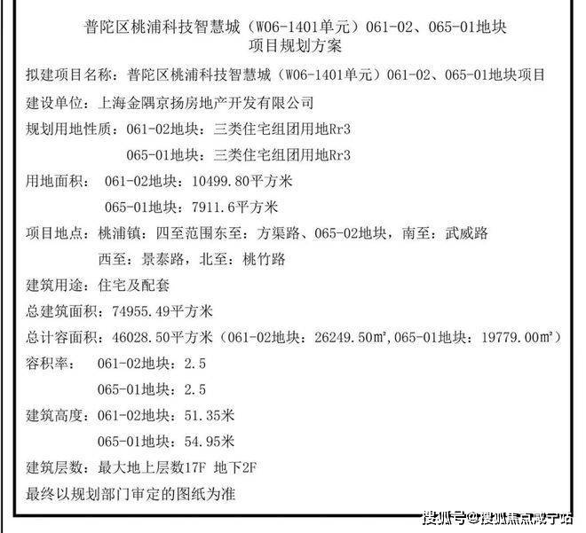
23年四批次土拍中,金隅以总价227700万元,拿下了普陀区桃浦科技智慧城(W06-1401单元)061-02、065-01地块,容积率2.5,溢价率10%,楼板价49469元/㎡,装修标准不低于5000元/㎡,普陀金隅公园东序楼房地联动价85500元/㎡。
普陀金隅公园东序楼项目东至方渠路、065-02地块、南至武威路、西至景泰路、北至桃竹路。
普陀金隅公园东序重磅消息!普陀金隅公园东序楼盘评测:附普陀金隅公园东序最新楼盘资料 普陀金隅公园东序热点大事件!金隅公园东序为何这么多人讨论?普陀金隅公园东序楼盘闪亮登场,普陀金隅公园东序2025重磅官推!
普陀金隅公园东序售楼处电话☎:400-8800-703【官方认证】
普陀金隅公园东序营销中心电话☎:400-8800-703【官方认证】✔️
✅项目暂不接受临时到访,过来参观样板房请记得提前来电预约!
加微咨询:180 1720 3845(加微,不要来电,备注楼盘名字)
根据规划,项目拟建6幢15-17F住宅
具体经济指标:
【普陀金隅公园东序楼项目区位】
普陀金隅公园东序楼项目位于普陀桃浦智创城板块,板块总体规划437万方,是目前上海中心城区现存不可多得、可成片开发的“黄金宝地”。
桃浦智创城公司董事长王慎曾说,将按照黄浦江两岸的开发标准和现代化国际大都市中心城区的一流标准来规划建设桃浦智创城。
从定位上来说,桃浦智创城要打造的是中心城区转型升级的示范区与上海科创中心重要承载区,从形式上来说和张江科学城有点像,但是要更加细致、功能更全。
效果图
光商办体量就规划了约207万方,已经超过了约197万方的前滩、约126万方的新天地,再加上76万方的科创板块,区域后续的发展绝对值得期待。普陀金隅公园东序楼盘闪亮登场,普陀金隅公园东序2025重磅官推!
售楼处电话☎:400-8800-703【官方认证】
营销中心电话☎:400-8800-703【官方认证】✔️
✅项目暂不接受临时到访,过来参观样板房请记得提前来电预约!
加微咨询:180 1720 3845(加微,不要来电,备注楼盘名字)
这些并不是“喊口号”,而是实打实的在逐步落地。
目前部分建成的体量中最大的项目是智创TOP产城综合体,规划建筑面积有113万方,同时已经开始对外招商。
作为桃浦地区转型发展的首发项目,由临港集团下属上海市工业区开发总公司主导开发。
普陀金隅公园东序重磅消息!普陀金隅公园东序楼盘评测:附普陀金隅公园东序最新楼盘资料 普陀金隅公园东序热点大事件!金隅公园东序为何这么多人讨论?普陀金隅公园东序楼盘闪亮登场,普陀金隅公园东序2025重磅官推!
普陀金隅公园东序售楼处电话☎:400-8800-703【官方认证】
普陀金隅公园东序营销中心电话☎:400-8800-703【官方认证】✔️
✅项目暂不接受临时到访,过来参观样板房请记得提前来电预约!
加微咨询:180 1720 3845(加微,不要来电,备注楼盘名字)
目前,智创TOP的A区已先后引入了东方雨虹、德爱威、乐凯新材料等先进材料头部企业,上海电力高压、李园实业等总部办公相继入驻,这些都是税收千万级的总部型企业。已经能够可以形成产业链创新链的基础,而这种园区集聚、龙头带动的业态也是桃浦产业发展从零开始的一个很好开端!
另外,周边几个商办地块也在推进进度。其中包含了603地块的华谊集团就地转型项目,604地块的英雄天地项目。
效果图
随着多年的开发,产城高度融合发展的国际化生态示范区初具规模。相信不久后,桃浦智创城将会有大量的高知人才在此居住和工作。
普陀金隅公园东序楼盘闪亮登场,普陀金隅公园东序2025重磅官推!
售楼处电话☎:400-8800-703【官方认证】
营销中心电话☎:400-8800-703【官方认证】✔️
✅项目暂不接受临时到访,过来参观样板房请记得提前来电预约!
加微咨询:180 1720 3845(加微,不要来电,备注楼盘名字)
交通配套:项目临近沪嘉高速,可快速直达虹桥枢纽,往南约1公里为地铁11号线祁连山路站,往东约1.5公里为地铁15号线古浪路站。
此外,规划的26号线地铁线在桃浦智创城范围内沿祁连山路也将设立站点,同时区政府也在积极推进轨道交通20号线西延伸服务桃浦智创城核心区的研究工作(已公示,信息来源:上海市人民政府网站)
自驾的话,周边中环高速、外环高速、沪嘉高速贯穿城市动脉。
商业方面:静安大融城、环球港、大华虎城嘉年华、百联中环购物广场以及南翔印象城,5大顶尖商圈环绕。
此外项目周边还有世纪华联超市、每日优鲜等多个便民超市。
实景图
教育配套:目前区域内已形成了涵盖幼、小、初、高全学段的教育设施,引入了高水平的国际化教育学校,核心区已建成上海安生学校(72班),东拓区已引入上海外国语大学附属普陀实验学校,目前均已招生入学;区教育部门根据桃浦智创城的建设进度,按照对标上海一流,适度超前的原则,统筹加快推进高品质幼儿园和九年一贯制学校等高质量教育设施落地。
上海安生学校实景图
医疗配套:周边有上海德济医院、上海交通大学医学院附属仁济医院宝山分院、上海市同济医院、上海市普陀区中心医院等。
上海德济医院实景图
更重磅的是,于2022年12月完成立项批复的约25万方西部区域医疗中心。未来将成为集医疗、教学、科研、预防于一体的大型综合性医院。而这一项目更是被列入了普陀区卫生健康“十四五”规划重点项目之一。
其他重点设施及配套:桃浦着力打造的约100万方智创森态中央公园,其规模相当于长风公园的3倍,这在浦西外环以内可以说是目前绝无仅有的。
已建成约50万方的中央绿地作为桃浦区域转型升级的重要载体,在景观打造上借鉴了伦敦海德公园、纽约中央公园规划设计理念。建成后将成为中心城区最大的开放式公共绿地。
普陀金隅公园东序楼盘闪亮登场,普陀金隅公园东序2025重磅官推!
普陀金隅公园东序重磅消息!普陀金隅公园东序楼盘评测:附普陀金隅公园东序最新楼盘资料 普陀金隅公园东序热点大事件!金隅公园东序为何这么多人讨论?普陀金隅公园东序楼盘闪亮登场,普陀金隅公园东序2025重磅官推!
普陀金隅公园东序售楼处电话☎:400-8800-703【官方认证】
普陀金隅公园东序营销中心电话☎:400-8800-703【官方认证】✔️
✅项目暂不接受临时到访,过来参观样板房请记得提前来电预约!
加微咨询:180 1720 3845(加微,不要来电,备注楼盘名字)
声明:本文由入驻焦点开放平台的作者撰写,除焦点官方账号外,观点仅代表作者本人,不代表焦点立场。
