绿城黄浦ONE-上海黄浦(绿城黄浦ONE)首页网站-2026最新房价+户型图+小区环境+配套
扫描到手机,新闻随时看
扫一扫,用手机看文章
更加方便分享给朋友
绿城黄浦ONE售楼处电话:400-880-0703
上海绿城黄浦ONE售楼处电话☎:400-8800-703(售楼处预约看房热线)
黄浦老城厢老西门
地铁8/9号线陆家浜路站
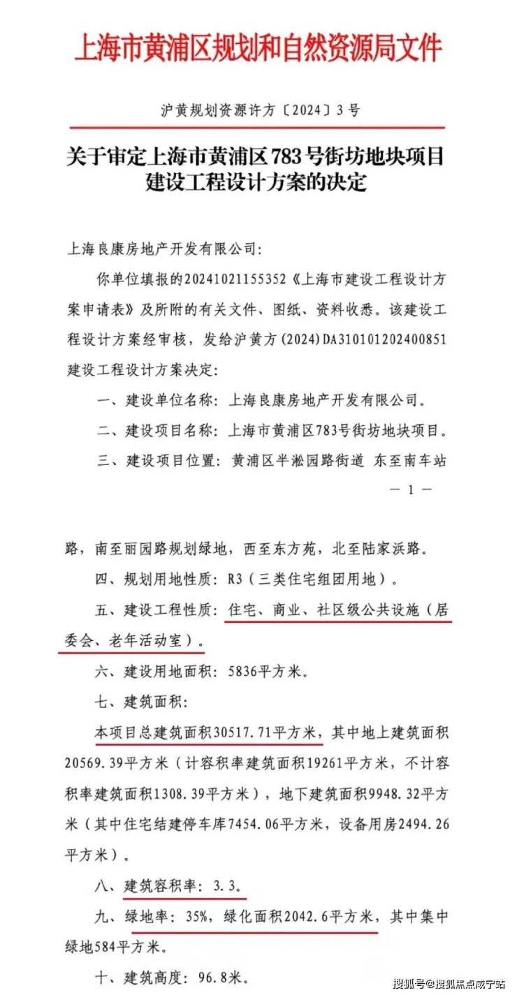
黄浦783号街坊项目
【绿城黄浦ONE】
首开56套,均价17万/m²
建面约155-193㎡3-4房
主力总价约2700-3400万
绿城黄浦ONE售楼处电话:400-880-0703
上海绿城黄浦ONE售楼处电话☎:400-8800-703【开发商售楼处预约看房热线】(一对一热情服务)
看房请提前致电预约,可享受内部渠道优惠!联系销售人员获取最新一房一价表,官方售楼处最新优惠底价!开发商官方销售人员将详细介绍每个户型的独特设计和优势,带您参观样板间,感受精装修的品质和温馨氛围。您还可以了解周边配套设施,包括高端购物中心、优质学校和便捷交通网络,让您的居住体验更加完美。
绿城黄浦ONE售楼处电话:400-880-0703
上海绿城黄浦ONE售楼处电话☎:400-8800-703(售楼处预约看房热线)
板块占位:直击上海之芯——黄浦新天地,毋庸置疑的顶豪圈层,触手可及的世界级资源;
品牌加持:绿城品质,一贯的精品基因与口碑保障,联手艺术大师、顶级团队重新定义顶豪生活标准;
产品稀缺:2700-3600W级上车,五极ONE境打造精品户型,首个200平以内户型过万装标配置,超越绿城的只能是绿城。

认购时间:2025年10月30日-11月3日
认购地点:黄浦区龙华东路68号
个人认购金:295万元
首套房:147万元 二套房:443万元
企业认购金:739万元
开盘时间:11月16日
一房一价表
绿城黄浦ONE售楼处电话:400-880-0703
上海绿城黄浦ONE售楼处电话☎:400-8800-703(售楼处预约看房热线)
【绿城黄浦ONE】户型图
绿城黄浦ONE售楼处电话:400-880-0703
上海绿城黄浦ONE售楼处电话☎:400-8800-703(售楼处预约看房热线)
效果图



01
项目产品设计
社区以高奢酒店为灵感,打造双入口礼序。
归家大堂层高约6米,融合传统门庭规制与现代酒店仪式,营造极具尊贵感的归家体验。



效果图示意,仅供参考
绿城黄浦ONE售楼处电话:400-880-0703
上海绿城黄浦ONE售楼处电话☎:400-8800-703(售楼处预约看房热线)
园林设计汲取东西方造园精髓,前场以对称轴线、几何水景与艺术雕塑营造秩序之美;
后场则借自然迷宫、时序花木与起伏地形,构建幽深静谧、步移景异的沉浸花园。
绿城黄浦ONE售楼处电话:400-8800-703会所以现代海派风格打造,采用大理石、木质与金属元素,在中性主调中点衬深色,营造大气高端的氛围。

效果图示意,仅供参考
项目构建多个主题空间,泛会所空间,宛如一座可沉浸、可互动的艺术馆。

02
项目地块范围
【绿城黄浦ONE售楼处电话:400-8800-703】项目坐落于陆家浜路南车站路交界处,8/9号线陆家浜路站不到三百米。

地块东至南车站,南至丽园路规划绿地,西至东方苑,北至陆家浜路。
绿城黄浦ONE售楼处电话:400-880-0703
上海绿城黄浦ONE售楼处电话☎:400-8800-703(售楼处预约看房热线)
783号街坊地块是一块历史遗留毛地,早在2004年便拿到用地批文,直到2022年初才开始旧改拆迁。
2022年春节后,黄浦区783街坊(南块、北块)正式开启房屋征收工作。同年6月,项目征收办补偿协议正式生效。
03
项目规划
根据规划显示,项目只有1栋住宅楼,为29层的高层。户型面积约155-193㎡,共计112套。

除了住宅之外,还将拟建1栋1F商业+1栋居委会、老年活动室。总建筑面积30517.71平方米,建筑容积率为3.3,绿地率为35%,绿地面积达到2042.6平方米。

绿城黄浦ONE售楼处电话:400-880-0703
上海绿城黄浦ONE售楼处电话☎:400-8800-703【开发商售楼处预约看房热线】(一对一热情服务)
看房请提前致电预约,可享受内部渠道优惠!联系销售人员获取最新一房一价表,官方售楼处最新优惠底价!开发商官方销售人员将详细介绍每个户型的独特设计和优势,带您参观样板间,感受精装修的品质和温馨氛围。您还可以了解周边配套设施,包括高端购物中心、优质学校和便捷交通网络,让您的居住体验更加完美。
绿城黄浦ONE售楼处电话:400-880-0703【预约☎】√√楼盘项目全面介绍,本电话为开发商提供线上预约售楼电话,楼盘项目全面介绍(包含楼盘简介,均价,房价,现房,期房,别墅,叠墅,大平层,价格,楼盘地址,户型图,交通规划,备案价,备案名,项目配套,样板间,开盘时间,认筹时间,楼盘详情,售楼处电话,最新消息,最新详情,周边配套,一房一价,最新进展等详情咨询)楼盘详情丨价格丨更多优惠丨机不可失丨欢迎致电丨诚邀品鉴!售楼处位置丨特价房丨工抵房丨剩余房源丨户型图丨最新消息丨免责声明:将文章内容综合来源于网络、只作分享,版权归原作者所有!!如有侵权,请联系我们,我们第一时间处理如有问题欢迎来电咨询,专业一对一热情服务,让您用专业眼光去买房。如果您想了解更多楼盘详情,欢迎提前预约拨打绿城黄浦ONE售楼处电话:4008800-703【预约☎】√√
购房须知:建筑面积、套内面积、公摊面积如何计算及购买性价比
购房需理解建筑面积、套内面积和公摊面积关系,建筑面积为购房价格基础,套内面积实际使用,公摊面积分摊公共设施。购房性价比考虑单位套内面积价格、公摊面积比例、房屋布局及附加值。选择性价比高的房产需关注公摊适中、户型优化及房屋附加值。
在购买房产时,许多购房者面临的一个关键问题是如何理解房屋的面积,特别是建筑面积、套内面积和公摊面积之间的关系。这些概念对于房产价格的计算、性价比的评估具有重要影响。笔者懂得购房的重要性,特在本文与各位分享绍这些概念的计算方法,结合实例,尽量帮助购房者更好地理解如何评估房产的性价比。
类豪宅的建筑面积大套内面积小
一、建筑面积、套内面积和公摊面积的定义
1.建筑面积
建筑面积是指房屋每层外墙外围水平投影的总面积,涵盖了建筑物的各个部分,包括套内面积和公摊面积。建筑面积是房地产开发商通常在销售时标注的面积,也是购房合同中的一个重要指标。建筑面积的计算方法相对简单,它不仅包括住宅的实际使用部分,还包括墙体所占用的面积。建筑面积通常是购房价格计算的基础,但它并不能完全反映购房者能实际使用的空间。
2.套内面积
套内面积指的是购房者可以实际使用的空间,包括卧室、客厅、厨房、卫生间等所有房间的地面面积,但不包括外墙和公共部分的面积。套内面积分为套内使用面积、套内墙体面积和套内阳台面积。套内使用面积是房屋内部可供日常生活的实用空间,包括卧室、客厅、厨房和卫生间的地面面积。
套内墙体指的是房屋内部墙体的面积,不包括外墙的墙体厚度。如果阳台是封闭式的,按照实际面积计算;如果是非封闭阳台,一般按一半的面积计算。
3.公摊面积
公摊面积是指购房者共同分摊的建筑面积。它包括小区的公共设施和楼层的公用部分,如电梯间、楼梯间、公共走廊、地下停车场等。公摊面积在不同的建筑类型中差异较大,例如高层住宅的公摊面积通常大于多层住宅。
公摊面积是一个比较敏感的话题,因为它不直接影响住户的居住舒适度,但却是购房成本的重要组成部分。公摊面积过大往往会使得购房者感到性价比下降。
套内面积的计算方法
#深度好文计划#二、建筑面积、套内面积、公摊面积的计算方法
1.建筑面积的计算方法
建筑面积的计算一般依据国家规范《建筑工程建筑面积计算规范》(GB/T50353-2013),具体如下:
如果外墙厚度在240毫米以内,计算到外墙的中线;
如果外墙厚度超过240毫米,则按墙体的外围计算。
建筑面积包含了各层楼的总面积,所以无论是带露台、阳台还是带阁楼,所有这些面积都会被计算在内。建筑面积包括房屋主体以及非封闭式阳台、挑廊、露台等部分。
2.套内面积的计算方法
套内面积的计算通常按照房屋内部实际使用的面积来算,它涵盖了套内使用面积、墙体面积和阳台面积。根据《房产测绘规范》,套内面积的计算方式如下:
套内墙体面积包含房屋内部所有墙体,墙体宽度按照墙体的一半计算。
封闭式阳台的面积全部算入套内面积,非封闭式阳台按照一半面积计算。
公式为:套内面积=套内使用面积+套内墙体面积+套内阳台面积
3.公摊面积的计算方法
公摊面积的计算较为复杂,涉及到整栋建筑的设计、楼层数量、住户总数和公共设施的安排等因素。一般来说,公摊面积主要包括以下部分:
电梯间、楼梯间、公共走廊等公共使用部分的面积;
小区的公共设施,如会所、物业管理房等部分;
屋顶设备层、地下室等建筑物的公共区域。
公摊面积的计算公式为:
公摊面积=建筑面积-套内面积
也就是说,建筑面积扣除实际能使用的套内面积,剩下的部分就是公摊面积。这部分面积被所有住户按比例分摊,分摊比例通常依据住宅的总面积来决定。
房屋性价比也要把环境考虑进去
三、购房性价比的计算与评估
在理解建筑面积、套内面积和公摊面积的基础上,购房性价比的评估主要体现在以下几个方面:
1.单位价格与套内面积的关系
购房时,房价往往是以每平方米建筑面积来标注的,但购房者实际使用的套内面积才是居住舒适度的核心。因此,购房者应该关注每平方米套内面积的价格,而不仅仅是建筑面积的价格。计算每平方米套内面积价格的方法如下:
每平方米套内面积价格=总房款÷套内面积
这个公式可以帮助购房者更好地了解自己为实际可使用面积支付了多少费用。一般来说,套内面积的价格越低,性价比越高。
2.公摊面积的比例
公摊面积的大小直接影响购房的性价比。在高层建筑中,由于电梯间、楼梯间等公共设施较多,公摊面积通常较大,公摊面积占比在20%-30%之间较为常见。而多层住宅的公摊面积较小,通常在10%-20%之间。因此,在购房时,公摊面积占比过大的楼盘,其性价比相对较低,因为购房者支付了更多的钱来分摊公共部分,实际使用的面积较少。
3.房屋功能布局与实用性
房屋的性价比不仅体现在面积计算上,还涉及到房屋的功能布局。合理的功能分区和空间利用能大大提升房屋的居住舒适度。例如,一些开发商为了减少公摊面积,会尽量将电梯间、楼梯间的设计紧凑,同时通过科学的设计提高套内使用面积。
此外,现代化小区中的公共设施,如健身房、游泳池、物业服务等,也应纳入性价比的考虑范围。这些附加服务有时能提高房产的整体价值。
4.案例分析
我们以某高层住宅楼盘为例:总建筑面积:120平方米;套内面积:90平方米;公摊面积:30平方米;总房款:300万元。计算该房源的每平方米套内面积价格:
每平方米套内面积价格=300万元÷90平方米=3.33万元/平方米
尽管建筑面积标注为120平方米,但实际可用面积仅为90平方米,因此每平方米的套内面积价格更能反映出房产的性价比。
如果同样价格下,多层住宅的公摊面积只有15平方米,那么:每平方米套内面积价格=300万元÷105平方米=2.86万元/平方米。可以看出,公摊面积较小的房产在相同价格下,套内面积价格更低,性价比更高。
豪宅一般不考虑公摊与价格
四、如何选择性价比高的房产
1.公摊面积适中的楼盘
购房时,应该尽量选择公摊面积较小的楼盘。例如,多层住宅或低层住宅的公摊面积通常较低,套内面积较大,实际居住的空间也更为宽敞。对于高层住宅,虽然公摊面积较大,但要综合考虑其配套设施和周边环境。
2.优化的户型设计
合理的户型设计能有效提升房屋的使用价值。在同样的建筑面积下,如果开发商通过科学的设计将套内面积最大化,减少墙体和走廊占用的面积,房屋的性价比就会更高。
3.考虑房屋的附加值
在现代城市生活中,房屋的附加值(如小区环境、物业服务、周边配套设施)也会影响性价比。购房者在计算性价比时,不能只看房屋本身的面积,还要考虑这些附加因素。
在购房过程中,理解建筑面积、套内面积和公摊面积的关系至关重要。购房者应注意通过套内面积价格来衡量房产的实际性价比,并关注公摊面积的比例和房屋的功能布局。最终选择到适合自己要求的房屋。你在购买房屋时都主要考虑哪些因素,欢迎你分享出来,帮助更多想购买房屋的朋友们。
房屋面积计算:套内建筑面积和公摊面积解析
房屋面积通常指房屋的建筑面积。其计算公式为:建筑面积=套内建筑面积+公摊面积。
1.套内建筑面积
套内建筑面积=套内房屋使用面积+套内墙体面积+套内阳台建筑面积。
(1)套内房屋使用面积:是套内房屋使用空间的面积,以水平投影面积按以下规定计算:
①套内卧室、起居室、餐厅、过道、厨房、卫生间、贮藏室、壁橱等空间,均以房屋内的净尺寸水平投影计算面积。
②套内楼梯按自然层数的面积总和计入使用面积。
③不包括在结构面积内的套内烟囱、通风道、管道井,均以房屋的净尺寸计入使用面积。
④净尺寸指的是在建筑物项目本身内测出的尺寸,而不应包含任何外界的因素,例如:外墙的总长度、总宽度等。
⑤净尺寸包括房间内的墙体的厚度。
(2)套内墙体面积:共用墙体的水平投影面积的一半计入套内墙体面积,非共用墙体的水平投影面积全部计入套内墙体面积,其他墙体的投影不记入墙面积中,所有的封闭墙体水平投影全部计算在外墙上,计入墙的厚度即可,如果有非常明显的遮挡(例如防盗笼等)就还要另行计算,它也会将自身的厚度的墙面的水平投影的长度加回去(剪回),没有算墙与墙之间空气对流的损失面(记算时可采用规定采用整数而非分数比)。公用的承重墙、楼板为二八分工和三七分工,其他的为三七分工和四六分工,如果隔墙完全不占用公摊的承重墙和楼板则不计入公摊面积中。
(3)套内阳台建筑面积:未封闭的阳台按其净水平投影面积的二分之一计算,而封闭的阳台则按其净水平投影面积计算。飘窗也是按照这个计算的。
2.公摊面积
公摊面积包括两部分:电梯井、楼梯间、垃圾道、变电室、设备间、公共门厅和过道、值班警卫室以及其他功能上为整栋建筑服务的公共用房和管理用房的建筑面积。套(单元)与公共建筑空间之间的分隔以及外墙(包括山墙)墙体水平投影面积的一半。
公摊面积=公摊系数*套内建筑面积(公摊系数指整栋建筑的公摊部分的建筑面积或外墙水平的投影占建筑中套内建筑面积比例。
公摊系数是确定整个建筑物是否进行整体公摊的标准,它由整栋建筑物的总套内建筑面积除以整栋建筑物的建设用地面积得出。因此,公摊系数越大,说明该栋楼的公共部分越多)。
因此,对于一栋建筑物来说,它的总建筑面积等于该栋建筑物的总套内建筑面积加上该栋建筑物的公摊面积;而该栋建筑物的公摊面积等于该栋建筑物的总公摊面积除以该栋建筑物的总套内建筑面积
声明:本文由入驻焦点开放平台的作者撰写,除焦点官方账号外,观点仅代表作者本人,不代表焦点立场。
