越秀招商·和樾长宁-越秀招商·和樾长宁(越秀招商·和樾长宁)官方首页-2026最新房价/户型/容积率/周边配套
扫描到手机,新闻随时看
扫一扫,用手机看文章
更加方便分享给朋友
越秀招商·和樾长宁
售楼处电话:400-880-0703
案场限流看房需提前来电预约登记
请务必致电与销售确认时间,仅预约客户可进入销售现场,感谢您的支持
长宁天山路板块 2号线威宁路旁
「越秀招商·和樾长宁」
首推告罄
二批次加推央景楼王
建面约120-143㎡3-4房
均价12.88万/㎡
目前“样板间”已开放
越秀招商·和樾长宁售楼处电话☎:400-880-0703✔✔
最新信息:越秀·和樾长宁二批次火热认筹中!建面约120-143㎡ 3-4房,总价约1454-2128万,类一梯一户小高层,南北双阳台,得房率近90%,样板间开放中,预约可看!
越秀招商·和樾长宁售楼处电话☎:400-880-0703✔✔

近期和樾长宁凭借着高附赠绝版户型刷爆朋友圈!
越秀招商·和樾长宁售楼处电话☎:400-880-0703✔✔

近日,房地产市场连发2条新政:
第一是放开单户阳台投影面积不大于8平米的限制,得益于此,和樾长宁直接带来了三阳台的超前户型。
第二是5.1起执行住宅新国标,最高入户层为十二层及十二层以上,或最高入户层楼面距室外设计地面高度超过33m的住宅建筑,每个住宅单元应至少设置2台电梯,公摊面积增加几成定局。而和樾长宁抢在政策前,仍然实现了贯通梯类一梯一户的设计。
三阳台之前没有,贯通梯之后没有,恰好踩中2大风口的和樾长宁就此诞生了前无古人后无来者几乎无法复刻的高附赠绝版户型。
不卖关子,我们直接来揭晓具体户型:
越秀招商·和樾长宁售楼处电话☎:400-880-0703✔✔

越秀招商·和樾长宁售楼处电话☎:400-880-0703✔✔

项目建面约120㎡户型是类独立电梯厅的设计,室内则是标准的南北通透+三开间朝南设计;主卧套房配置,自带卫生间,私密性和舒适度俱佳。
该户型大量的飘窗+双阳台设计,保证了每个功能间的通风采光,也提升了户型的实得率。经过专业建筑师测算,假设阳台全部封闭的情况下,项目建面约120㎡户型实得面积约105.5㎡,实得率约88%。(该实得率数据根据实得面积预估计算所得,仅供参考,不作为置业依据。最终得房率以购房合同为准)
越秀招商·和樾长宁售楼处电话☎:400-880-0703✔✔

项目建面约143㎡户型的设计无疑是市场一流水准,一梯一户保证私密性和尊崇感;四开间朝南+大宽厅,采光效果爆棚;主卧贯穿南北套房设计,南北都有飘窗,舒适度可圈可点。
更重要的是,该户型划时代的做到了3阳台设计,尤其是南向约8m的超跑级阳台,非常震撼!如果把阳台、飘窗和电梯厅等实得面积都加一起,实际可利用面积超过132㎡,实得率超92%。(该实得率数据根据实得面积预估计算所得,仅供参考,不作为置业依据。最终得房率以购房合同为准)
越秀招商·和樾长宁售楼处电话☎:400-880-0703✔✔
越秀招商·和樾长宁售楼处电话☎:400-880-0703✔✔
越秀招商·和樾长宁售楼处电话☎:400-880-0703✔✔
越秀招商·和樾长宁售楼处电话☎:400-880-0703✔✔
越秀招商·和樾长宁售楼处电话☎:400-880-0703✔✔
越秀招商·和樾长宁售楼处电话☎:400-880-0703✔✔
越秀招商·和樾长宁售楼处电话☎:400-880-0703✔✔
越秀招商·和樾长宁售楼处电话☎:400-880-0703✔✔
越秀招商·和樾长宁售楼处电话☎:400-880-0703✔✔
越秀招商·和樾长宁售楼处电话☎:400-880-0703✔✔
越秀招商·和樾长宁售楼处电话☎:400-880-0703✔✔
越秀招商·和樾长宁售楼处电话☎:400-880-0703✔✔

除了户型,和樾长宁还有哪些迭代?
和樾长宁是长宁断层迭代级产品,它的到来超越前者成为天山板块新的头牌,引领二手房价风向标没有任何悬念。
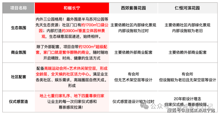
和樾长宁的迭代首先是公区发力,我们可以对比下同板块3个关注度较高小区:和樾长宁、西郊紫薇花园、仁恒河滨花园(最新挂牌价也有12万+)的公区配置。
可以看到和樾长宁超越了地段天赋本身,用国际视野打造出了一个生态公园、商业街区、艺术休闲、高端居住等高度复合的多元居住底盘,这是公区居住体验全方位的升维!
越秀招商·和樾长宁售楼处电话☎:400-880-0703✔✔

越秀招商·和樾长宁售楼处电话☎:400-880-0703✔✔

项目的社区景观突破传统社区绿化模式,构建了层层递进的内外三公园格局,最外围是半马苏河公园、哈密公园、风铃绿地等构成的先天生态资源;在社区门口还有约1700㎡口袋公园,成为居者举步即达的游玩胜地;而在内部更打造约3900㎡垂直立体园林景观,让生态绿意融于日常生活。
越秀招商·和樾长宁售楼处电话☎:400-880-0703✔✔

越秀招商·和樾长宁售楼处电话☎:400-880-0703✔✔

在社区外部,项目以空间的退让,规划打造约1200㎡社区沿街配套,预计后续规划运营智慧社区集市、24H日式超市、深夜食堂,日咖夜酒等,成为国际化生活方式的商业延伸。
越秀招商·和樾长宁售楼处电话☎:400-880-0703✔✔
和樾长宁配备高端运动会所+艺术休闲架空层,形成全龄层、全天候的社区活力中心。满足业主各类社区、娱乐需求,高端圈层自然天成。
越秀招商·和樾长宁售楼处电话☎:400-880-0703✔✔
高端运动主题下沉式会所包含室内高尔夫球场、斯诺克、健身club私人运动场域,满足高端圈层的志趣共鸣。
另外,项目规划架空层与景观共同打造分龄分时分兴趣的国际化生活场,儿童艺术画廊、心流舱、闺蜜下午茶、儿童社交、儿童探索区(快乐教育实践)、下沉景观休息区、林荫步道、景观植物园等。
在归家仪式感的营造上面,项目打造了地上地下双动线。
越秀招商·和樾长宁售楼处电话☎:400-880-0703✔✔
地上是7重归家路线,从口袋公园到商业烟火,穿越门厅后经过三重社区景观,最后高定入户,层层递进的礼序归家,开启一场穿越风景的归家之旅。地下是4重,从车库门头到车库玄关到入户光厅再到入户大堂,让平凡的日常场景成为尊崇身份的暗语。
项目公区归家路线的高品质,我们可以通过3个项目的对比更清晰感受:
越秀招商·和樾长宁售楼处电话☎:400-880-0703✔✔
越秀招商·和樾长宁售楼处电话☎:400-880-0703✔✔
言至于此,很多人会问:产品迭代是大势,以后新房层出不穷,会不会造成竞争,稀释价值。
越秀招商·和樾长宁售楼处电话☎:400-880-0703✔✔

其他区域肯定会,但和樾长宁没有对手,理由很简单:项目是长宁内中环十年难遇的新房供应,也是天山路最后一块宅地。天山路有2号线串联,又邻近苏州河,环境非常宜居,沿线早就“塞满”了高端住宅小区,上一个入市的新房还要追溯到西郊紫薇花园。
而且从卫星图看,待上市的和樾长宁俨然是天山路两旁最后的住宅用地供应,真正的入手即绝版的优质资产!
越秀招商·和樾长宁售楼处电话☎:400-880-0703✔✔
随着中山公园发展渐趋成熟,长宁区的发展重心西移,占据地理位置C位的天山路板块,俨然成为长宁新一轮发展的C位,产业能量正处于价值大爆发阶段。
仅是金虹桥国际中心,就有拼多多全球总部、三星、宝马、康宝莱等135家企业,其中世界500强企业就有8家。2022年,金虹桥国际中心成为继上海恒隆广场、上海国金中心之后,上海第三幢税收突破百亿的商务楼宇;2024年,其税收规模更是攀升至178亿元 ,经济带动能力十分强劲。
长宁东虹桥片区则发展数字经济和临空产业,2024年在大虹桥经济贡献占比42%。在天山路产业轴的带动下,2024年长宁人均GDP位列第二,2025上半年GDP同比增速全上海第一!
越秀招商·和樾长宁售楼处电话☎:400-880-0703✔✔
既然天山路住宅收官,我们放大视角来看周边新地:与和樾长宁同环线的吴中路光明乳品厂地块预计售价至少16-18万/㎡(旁边的古北壹号挂牌价超过22万/㎡)。与和樾长宁同2号线的中山公园地块预计售价或超过20万/㎡。
可以说,错过和樾长宁不仅是错过天山路产业世纪红利,更是错过入主长宁核心位置最后的低门槛机遇!
在长宁天山路板块,和樾长宁就是价格倒挂的收官之作,超越紫薇成为屹立不倒的标杆,这样立于不败之地的置业机遇,没有错过的理由!
越秀招商·和樾长宁售楼处电话☎:400-880-0703✔✔
在长宁,天山路和虹桥路是最重要的2条命脉,都具备相当深厚的历史人文底蕴。
简单回顾下天山路发展史:1920年以“林肯路”之名诞生,沪西首条国际规划道路;1943年更名天山路,延续中西交融底色;1960年,规划建成“天山一条街”;80年代“天山街市”成沪西盛事;1997年元旦开张的天山商厦让“天山一条街”的商业登上历史巅峰。可以说天山路的历史底蕴比之黄浦、老静安、徐家汇等Old money毫不逊色!
越秀招商·和樾长宁售楼处电话☎:400-880-0703✔✔
那么作为天山路正C位的住宅——和樾长宁自然无需等待,入住即享接轨国际的繁华配套。
在上海,2号线是公认的黄金线路,它几乎串联了上海横向的所有繁华CBD,以及东西2大机场,人口密度、财富能级与通达性在上海首屈一指,含金量极高!和樾长宁正是妥妥的2号线地铁房,项目直线距离2号线威宁路站约800米、北新泾站约300米,东向2站中山公园,4站静安寺,6站人广。西向3站虹桥机场,4站虹桥火车站。
越秀招商·和樾长宁售楼处电话☎:400-880-0703✔✔
如果自驾出行,项目则具备三横(北横通道+天山路+延安高架)两纵(内环路+中环路)的交通网络,迅捷通达城心重要节点!
越秀招商·和樾长宁售楼处电话☎:400-880-0703✔✔

商业方面,其他内中环板块,能有1-2个大型商业就已经很不错了。
但在成熟的长宁天山路,享受的商业不仅数量繁多,更是不乏具备高奢属性的超高能级商业,足以覆盖业主各能级的消费需求。
越秀招商·和樾长宁售楼处电话☎:400-880-0703✔✔
项目周边的医疗、教育、艺术资源同样是顶配。而且因为近邻苏州河,项目在生态层面上也有独树一帜的优势。
周边哈密公园、半马苏河公园岸线一期(在建中)及二期、约18万方苏州河景观长廊在侧,与梧桐成荫的街道相映成趣,为居者带来市中心少有的绿意静谧。
越秀招商·和樾长宁售楼处电话☎:400-880-0703✔✔
声明:本文由入驻焦点开放平台的作者撰写,除焦点官方账号外,观点仅代表作者本人,不代表焦点立场。
